自在经验网
首页
美食营养
生活百科
知识问答
生活知识
返回
自在经验网
首页
美食营养
游戏数码
手工爱好
生活知识
生活百科
健康养生
运动户外
职场理财
情感交际
母婴教育
时尚美容
知识问答
更多知识
搜索
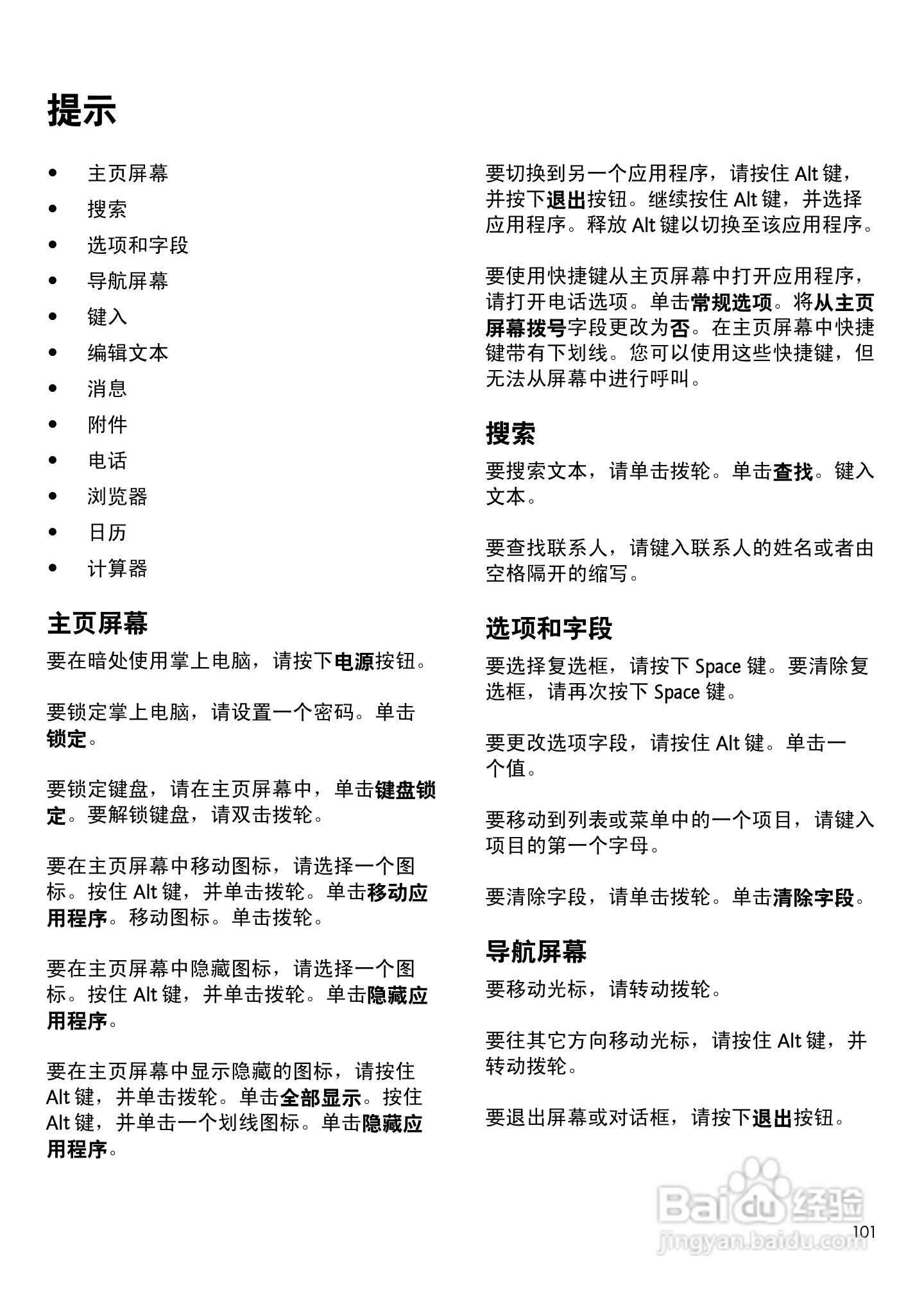
黑莓手机6720型使用说明书:[11]
2026-02-14 22:09:44
(共篇)
上一篇:
|
下一篇:
相关推荐
黑莓手机6720型使用说明书:[12]
阅读量:187
黑莓手机6720型使用说明书:[13]
阅读量:33
黑莓手机6720型使用说明书:[7]
阅读量:61
黑莓手机6710型使用说明书:[11]
阅读量:139
黑莓手机中如何恢复歌曲的
阅读量:66
猜你喜欢
陕u是哪里的车牌号
旅游特价
如何治失眠
如何挽回
如何修改照片像素
如何练出腹肌
资生堂化妆品怎么样
陈皮泡水喝的副作用
如何删除word空白页
月亮金字塔坐落在哪里
猜你喜欢
如何预防手足口病
青岛崂山旅游攻略
马桶堵了如何自己快速疏通
xp系统怎么安装
死海在哪里
何首乌泡水喝的功效
dnf防火墙怎么解除
惠州有什么旅游景点
苹果手机定位在哪里
腐烂国度怎么存档