自在经验网
首页
美食营养
游戏数码
知识问答
生活知识
返回
自在经验网
首页
美食营养
游戏数码
手工爱好
生活知识
健康养生
运动户外
职场理财
情感交际
母婴教育
时尚美容
知识问答
搜索
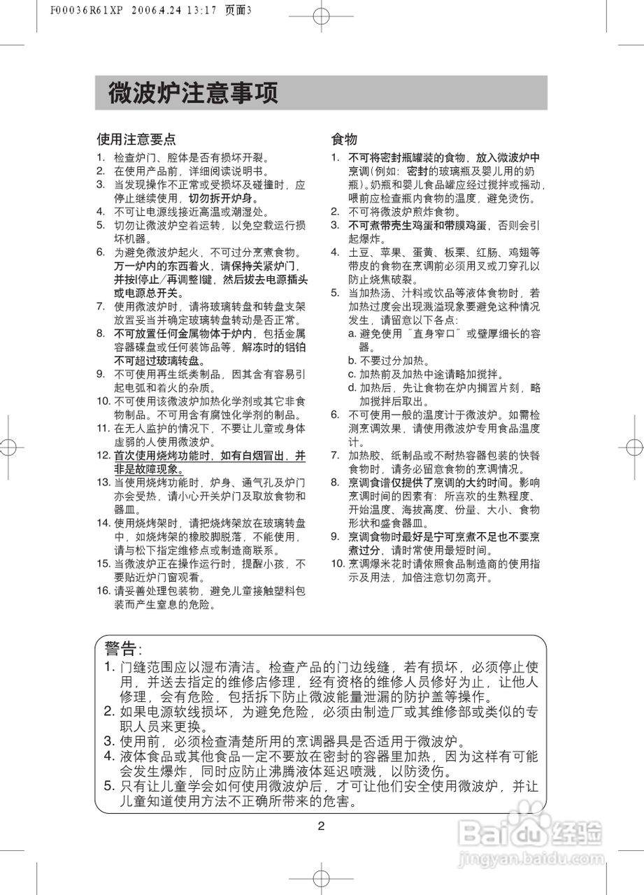
松下微波炉NN-G3642MF型使用说明书
2026-02-14 23:43:01
/>
相关推荐
QQ215显示对方等级
阅读量:62
lol s6vn的玩法和初装思路
阅读量:46
逃离秘密通道攻略
阅读量:53
Nubia Z5S mini(NX430A)小牛2救砖教程
阅读量:73
ro仙境传说手机版请求兵力支援任务之oppoR881
阅读量:93
猜你喜欢
马云开什么车
徘徊是什么意思
crossover什么意思
嗤之以鼻是什么意思
极目远眺的意思
根深蒂固的意思
罗京什么病
节衣缩食的意思
买药上什么网
镇江有什么好玩的地方
猜你喜欢
水晶的作用
无毒不丈夫什么意思
生气勃勃的意思
去痘印用什么
咸宁有什么好玩的地方
黑玛咖的功效与作用
贪得无厌的意思
where是什么意思
苛刻是什么意思
死而后已的意思