自在经验网
首页
美食营养
生活百科
知识问答
生活知识
返回
自在经验网
首页
美食营养
游戏数码
手工爱好
生活知识
生活百科
健康养生
运动户外
职场理财
情感交际
母婴教育
时尚美容
知识问答
更多知识
搜索
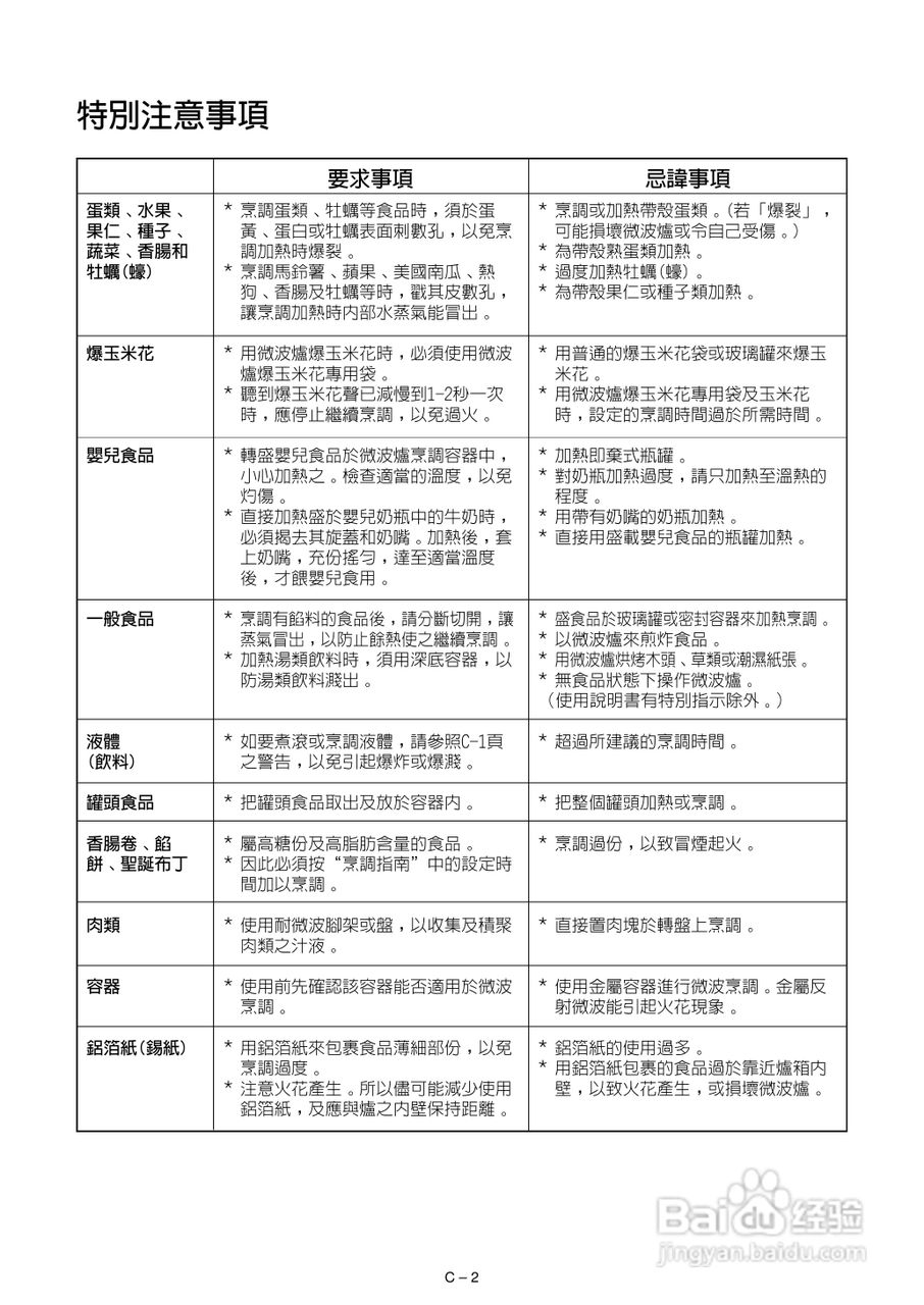
声宝R-882F型微波炉说明书:[1]
2026-04-01 13:11:10
/>
/>
/>
(共篇)
下一篇:
相关推荐
微波炉烤红薯怎么做
阅读量:151
声宝R-392F(S)型微波炉说明书:[2]
阅读量:39
声宝R-342F型微波炉说明书:[2]
阅读量:122
声宝R-292R(S)型微波炉说明书:[1]
阅读量:38
声宝R-242E型微波炉说明书:[1]
阅读量:71
猜你喜欢
家庭出身怎么填
牙齿缝隙大怎么办
万年青怎么吃
移动流量包怎么退订
工作方案怎么写
吕蒙是怎么死的
消极的近义词
烫头发型图片
大背头发型
移动怎么查积分
猜你喜欢
证实的近义词
肠梗阻怎么办
齐心协力的近义词
感冒发烧怎么办
霸气十足的近义词
sausages怎么读
电脑密码忘记怎么办
魔域迷城3怎么进
感冒的症状
内存不足怎么办