自在经验网
首页
美食营养
生活百科
知识问答
生活知识
返回
自在经验网
首页
美食营养
游戏数码
手工爱好
生活知识
生活百科
健康养生
运动户外
职场理财
情感交际
母婴教育
时尚美容
知识问答
更多知识
搜索
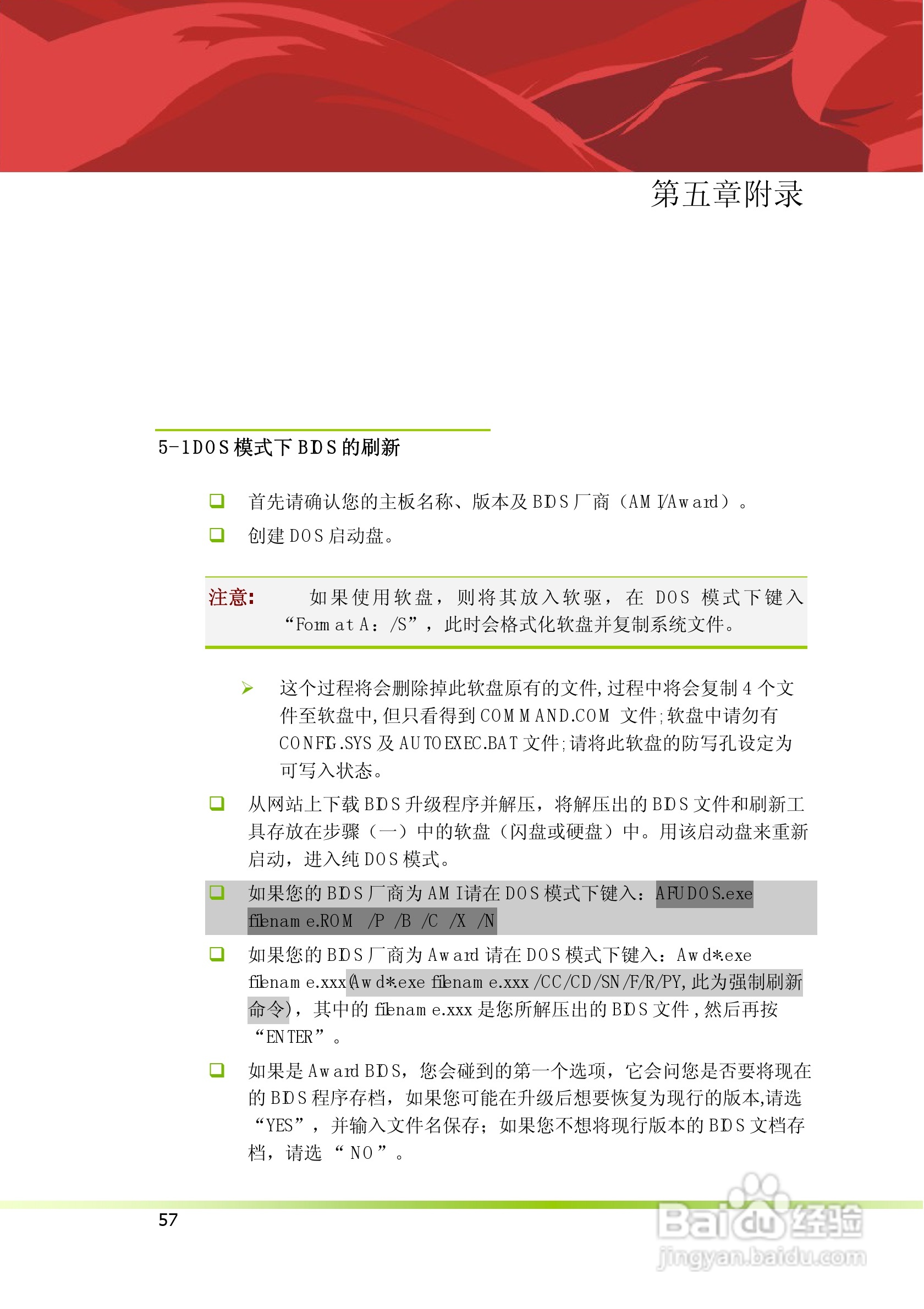
七彩虹C.A770 Ver1.4主板说明书:[6]
2026-02-14 09:09:27
本篇为《七彩虹C.A770 Ver1.4主板说明书》,主要介绍该产品的使用方法以及常见故障解决方案。
(共篇)
上一篇:
|
下一篇:
相关推荐
七彩虹断剑C.A770 D3 V14主板说明书:[6]
阅读量:117
七彩虹断剑C.A770 D3 V14主板说明书:[4]
阅读量:120
七彩虹断剑C.A770 D3 V14主板说明书:[1]
阅读量:42
七彩虹Colorful断剑C.A770 D3 版 V14主板使用手册:[7]
阅读量:95
七彩虹断剑C.A770 D3 V14主板说明书:[2]
阅读量:83
猜你喜欢
睡觉出汗怎么回事
布洛芬缓释胶囊怎么样
怎么戒掉网瘾
怎么说我不爱你歌词
word页眉怎么设置
胸闷胸痛是怎么回事
婴儿缺铁怎么补
贝雷帽怎么戴
怎么瘦肚子和腰上赘肉
游戏补丁怎么用
猜你喜欢
永久山地车怎么样
李宗仁怎么死的
excel中怎么换行
长青春痘怎么办
痘痘怎么治疗
北京语言大学怎么样
右胸口疼是怎么回事
昂克赛拉怎么样
眼睛长脂肪粒怎么办
帅康燃气灶怎么样