自在经验网
首页
美食营养
生活百科
知识问答
生活知识
返回
自在经验网
首页
美食营养
游戏数码
手工爱好
生活知识
生活百科
健康养生
运动户外
职场理财
情感交际
母婴教育
时尚美容
知识问答
更多知识
搜索
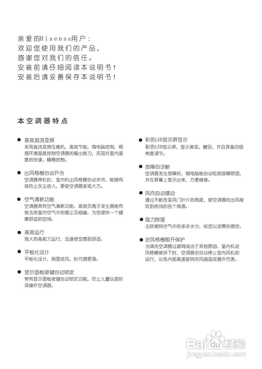
海信空调器KFR-50LW/27ZBp型使用说明书:[1]
2026-02-15 18:17:13
(共篇)
下一篇:
相关推荐
海信空调器KFR-50LW/27ZBp型使用说明书:[3]
阅读量:118
海信空调器KFR-72LW/27ZBp型使用说明书:[1]
阅读量:88
海信空调器KFR-60LW/27ZBp型使用说明书:[1]
阅读量:30
海信空调器KFR-72LW/27ZBp型使用说明书:[2]
阅读量:104
海信空调器KFR-60LW/27ZBp型使用说明书:[2]
阅读量:123
猜你喜欢
今日庄园小课堂答案是什么
如何减掉小肚腩
如何做课件
王老五的情欲生活
额头长痘痘是什么原因
报到证过期怎么办
指甲凹凸不平是什么原因
承兑贴息怎么算
ps如何调整图片大小
近朱者赤近墨者黑是什么意思
猜你喜欢
多想在平庸的生活拥抱你
末世女僵尸的脱线生活
419是什么意思
过敏性鼻炎如何治疗
淘宝如何开网店
生活因你而精彩
高考落榜了怎么办
向往的生活4在线观看
如何提高文化软实力
粽子怎么包的步骤视频