自在经验网
首页
美食营养
生活百科
知识问答
生活知识
返回
自在经验网
首页
美食营养
游戏数码
手工爱好
生活知识
生活百科
健康养生
运动户外
职场理财
情感交际
母婴教育
时尚美容
知识问答
更多知识
搜索
华胜FS-103互感器多功能全自动综合测试仪说明书:[4]
2026-02-15 19:30:12
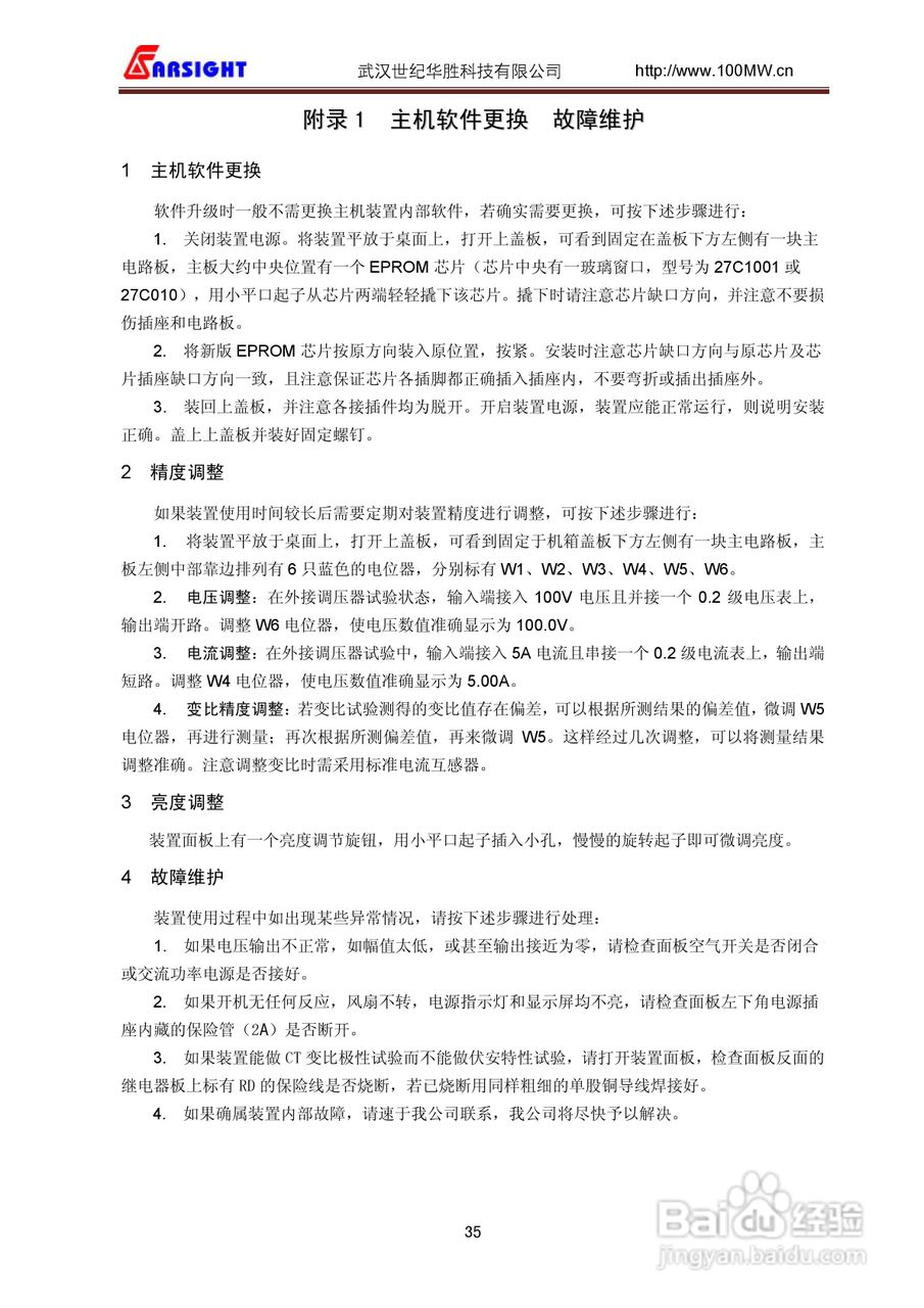
本篇为《华胜FS-103互感器多功能全自动综合测试仪说明书》,主要介绍该产品的使用方法以及常见故障解决方案。
(共篇)
上一篇:
相关推荐
华胜FS-103互感器多功能全自动综合测试仪说明书:[3]
阅读量:170
FS-103互感器多功能全自动综合测试仪用户说明书:[4]
阅读量:78
FS-103互感器多功能全自动综合测试仪用户说明书:[3]
阅读量:103
FS-103互感器多功能全自动综合测试仪用户说明书:[1]
阅读量:172
FS-103互感器多功能全自动综合测试仪用户说明书:[2]
阅读量:166
猜你喜欢
电脑处理器怎么看
口干舌燥怎么办
大众宝来怎么样
电脑桌面锁屏怎么设置
心里难受怎么办
水仙花怎么养
专长怎么写
印花税怎么计算
武装原型怎么双人
苹果手机怎么设置来电视频
猜你喜欢
台风是怎么形成的
豆腐干怎么做好吃
大白菜怎么炒好吃
数学日记怎么写
身上有静电怎么办
手麻木是怎么回事
个人自传怎么写
消毒液怎么用
有贷款的房子怎么卖
虾球怎么做