自在经验网
首页
美食营养
生活百科
知识问答
生活知识
返回
自在经验网
首页
美食营养
游戏数码
手工爱好
生活知识
生活百科
健康养生
运动户外
职场理财
情感交际
母婴教育
时尚美容
知识问答
更多知识
搜索
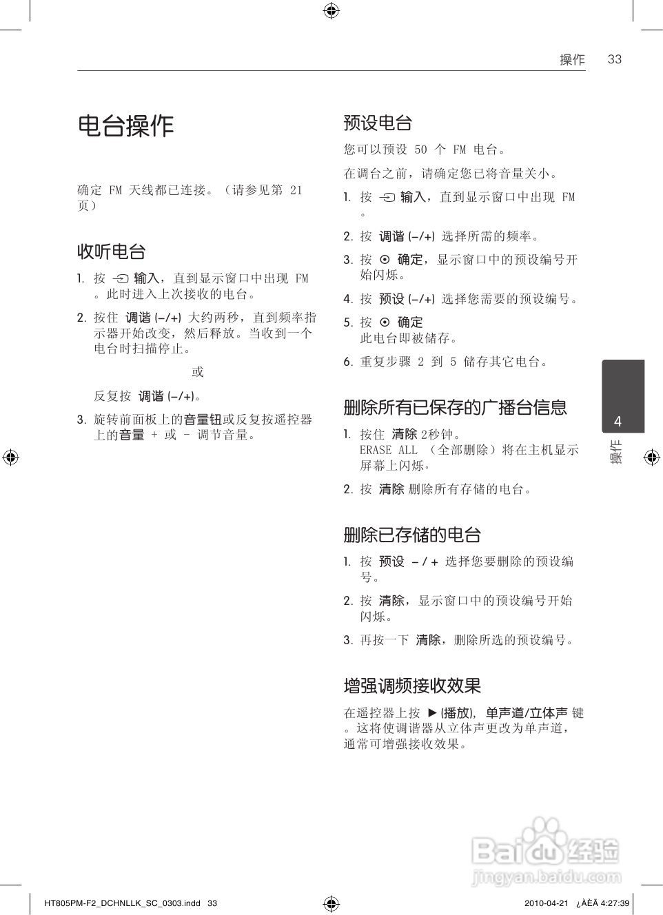
LG HT805PM家庭影院使用说明书:[2]
2026-02-16 11:29:02
(共篇)
上一篇:
|
下一篇:
相关推荐
LG HT805PM家庭影院使用说明书:[1]
阅读量:158
LG HT554TM家庭影院使用说明书:[2]
阅读量:131
LG HT554PH家庭影院使用说明书:[1]
阅读量:196
LG HB965TX家庭影院使用说明书:[5]
阅读量:94
LG HB965TX家庭影院使用说明书:[4]
阅读量:49
猜你喜欢
hotel是什么意思
sale是什么意思
墙壁眼睛膝盖是什么意思
will什么意思
买床什么品牌比较好
谛听是什么意思
来日方长是什么意思
谷氨酸钠是什么
父亲节是什么时候
ap什么意思
猜你喜欢
基膜是什么
煲汤用什么锅最好
打量的近义词是什么
膳食纤维是什么
主语谓语宾语是什么
energy什么意思
like是什么意思
社保和养老保险有什么区别
alisa是什么意思
qq申诉成功凭证是什么