自在经验网
首页
美食营养
游戏数码
知识问答
生活知识
返回
自在经验网
首页
美食营养
游戏数码
手工爱好
生活知识
健康养生
运动户外
职场理财
情感交际
母婴教育
时尚美容
知识问答
搜索
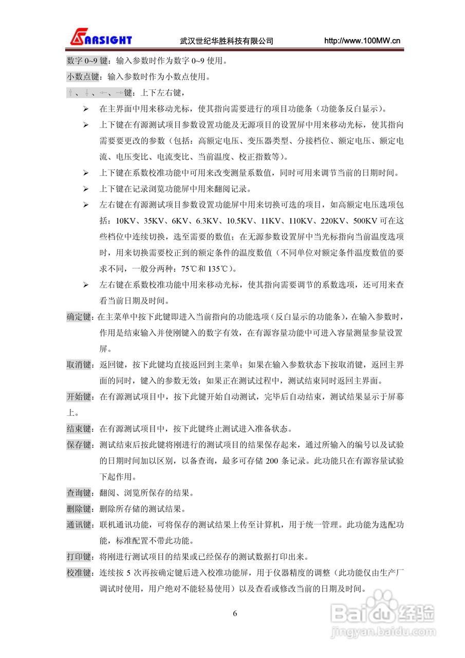
华胜FS20SN变压器容量特性测试仪说明书:[1]
2026-02-15 19:30:10
本篇为《华胜FS20SN变压器容量特性测试仪说明书》,主要介绍该产品的使用方法以及常见故障解决方案。
(共篇)
下一篇:
相关推荐
华胜FS20SN变压器容量特性测试仪说明书:[2]
阅读量:96
华胜FA-102 CT伏安特性综合测试仪说明书
阅读量:142
华胜FS3001高压介质损耗测试仪说明书
阅读量:31
华胜FS-103互感器多功能全自动综合测试仪说明书:[1]
阅读量:80
华胜FS2080绝缘油介电强度测试仪说明书
阅读量:52
猜你喜欢
amy是什么意思
skp文件用什么打开
招安是什么意思
lpl什么时候开始
深圳欢乐谷有什么好玩的
monitor是什么意思
电子罗盘有什么用
同甘共苦的意思
height是什么意思
脚垫什么牌子好
猜你喜欢
双11买什么最划算
scale是什么意思
什么网页游戏好玩啊
pose是什么意思
炒锅用什么材质的好
学生护眼灯什么牌子好
廉航是什么意思
什么动作会让男生要你
祝福新人的诗句
emoji是什么意思