自在经验网
首页
美食营养
生活百科
知识问答
生活知识
返回
自在经验网
首页
美食营养
游戏数码
手工爱好
生活知识
生活百科
健康养生
运动户外
职场理财
情感交际
母婴教育
时尚美容
知识问答
更多知识
搜索
启功CGR2000/500-3数字式交流电动机软启动器使用手册:[4]
2026-02-16 04:47:37
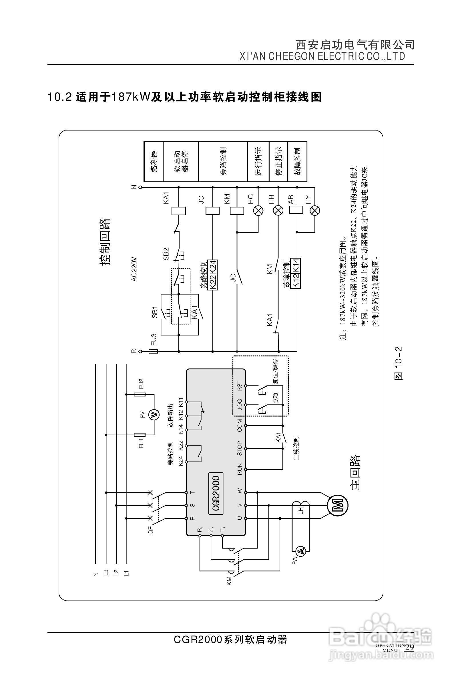
本篇为《启功CGR2000/500-3数字式交流电动机软启动器使用手册》,主要介绍该产品的使用方法以及常见故障解决方案。
(共篇)
上一篇:
|
下一篇:
相关推荐
电路板的一些简单维修
阅读量:186
天津贝尔 DFD-系列电动操作器使用说明书:[1]
阅读量:127
H6000系列变频器使用说明书:[1]
阅读量:149
全自动软化水设备的安装步骤
阅读量:68
木板上贴瓷砖最好方法
阅读量:148
猜你喜欢
亚克西是什么意思
陆续的意思
excel是什么意思
什么是c店
蜂毒的作用
巧舌如簧的意思
verify什么意思
985 211是什么意思
独出心裁的意思
变更法人需要什么资料
猜你喜欢
神清气爽的意思
视频矩阵的作用
什么叫干股
共勉是什么意思
无所适从的意思
dead是什么意思
绚丽多彩的意思
做外贸需要什么条件
教资成绩什么时候出来
什么样的女人最旺夫