自在经验网
首页
美食营养
生活百科
知识问答
生活知识
返回
自在经验网
首页
美食营养
游戏数码
手工爱好
生活知识
生活百科
健康养生
运动户外
职场理财
情感交际
母婴教育
时尚美容
知识问答
更多知识
搜索
联想Lenovo Y470P笔记本电脑使用说明书:[2]
2026-04-01 20:16:36
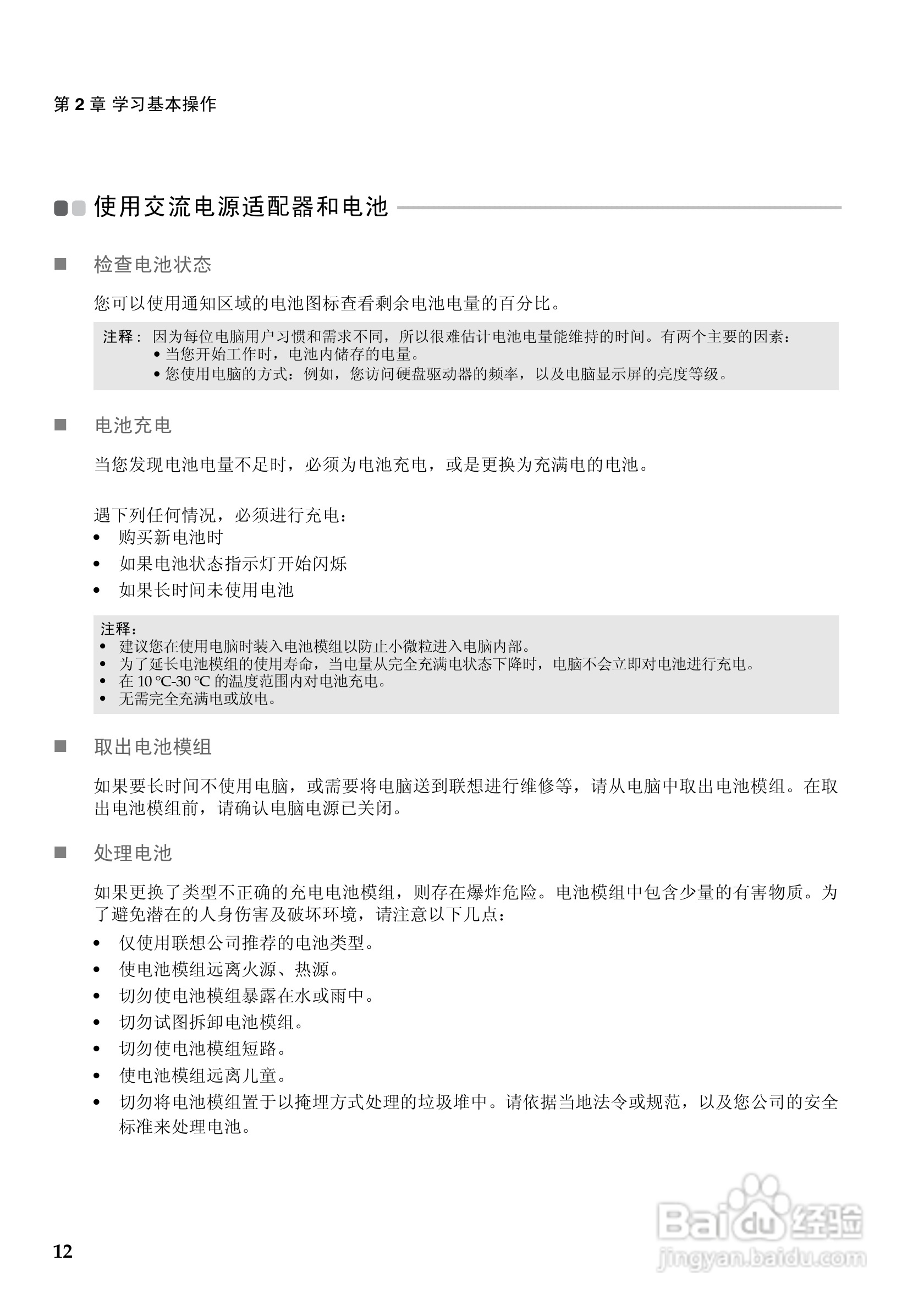
本篇为《联想Lenovo Y470P笔记本电脑使用说明书》,主要介绍该产品的使用方法以及常见故障解决方案。
(共篇)
上一篇:
|
下一篇:
相关推荐
联想Lenovo G480笔记本电脑使用说明书:[2]
阅读量:135
联想Lenovo C225笔记本电脑使用说明书:[2]
阅读量:103
联想Lenovo V360笔记本电脑使用说明书:[2]
阅读量:28
联想 Lenovo 3000 Y410笔记本电脑使用说明书:[2]
阅读量:192
联想Lenovo 3000 G400笔记本电脑使用说明书:[2]
阅读量:26
猜你喜欢
拇外翻怎么办
黄瓜的腌制方法及步骤
治疗痔疮的土方法
宫外孕怎么办处理方法
炒年糕的家常做法
炒粉丝的家常做法
长高的有效方法
鲈鱼的家常做法
锰钢做刀怎么样
辣椒的腌制方法
猜你喜欢
肩周炎的治疗方法
膝关节炎治疗方法
中暑的急救方法
上海有什么好吃的
eighth怎么读
奥特曼大全
肉丸子怎么做好吃
猪肚的清洗方法
护肝最好方法
脚痛风的治疗方法