自在经验网
首页
美食营养
生活百科
知识问答
生活知识
返回
自在经验网
首页
美食营养
游戏数码
手工爱好
生活知识
生活百科
健康养生
运动户外
职场理财
情感交际
母婴教育
时尚美容
知识问答
更多知识
搜索
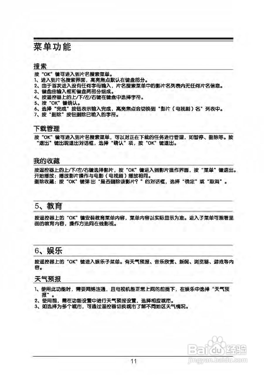
TCL王牌LED55C900D液晶彩电使用说明书:[2]
2026-02-14 13:01:18
/>
/>
/>
/>
(共篇)
上一篇:
相关推荐
TCL王牌LED55C900D液晶彩电使用说明书:[1]
阅读量:83
TCL王牌LED46C900D液晶彩电使用说明书:[2]
阅读量:185
TCL王牌LED46C900D液晶彩电使用说明书:[1]
阅读量:101
TCL王牌LED55C900I液晶彩电使用说明书
阅读量:60
TCL王牌LED19C100液晶彩电使用说明书
阅读量:87
猜你喜欢
dsp是什么
手汗多是什么原因
channel是什么意思
doc是什么意思
all什么意思
牵引力控制是什么意思
桃李指什么
过氧化氢阳性什么意思
小可爱是什么意思
warm是什么意思
猜你喜欢
捉襟见肘是什么意思
梦见鱼是什么意思
地贫是什么病
尿酸高是什么原因引起
smart什么意思
惊厥是什么意思
清创是什么意思
10018是什么电话
ao3是什么东西
1月是什么星座