自在经验网
首页
美食营养
生活百科
知识问答
生活知识
返回
自在经验网
首页
美食营养
游戏数码
手工爱好
生活知识
生活百科
健康养生
运动户外
职场理财
情感交际
母婴教育
时尚美容
知识问答
更多知识
搜索
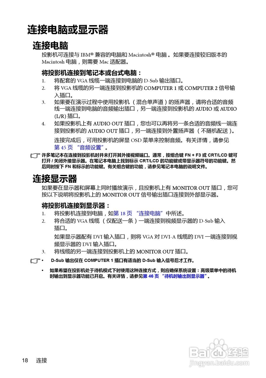
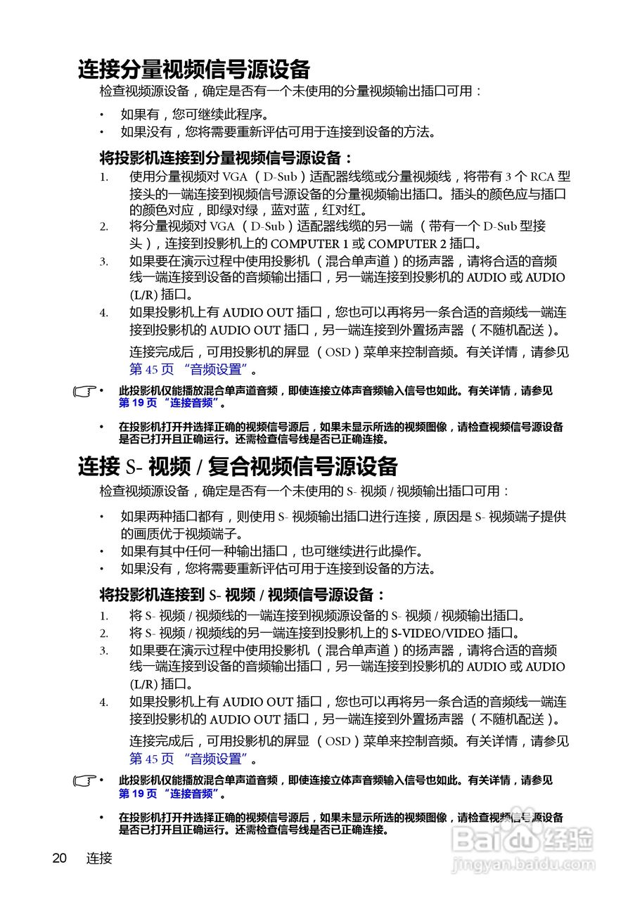
明基MP772ST投影机使用说明书:[2]
2026-02-14 03:36:21
本篇为《明基MP772ST投影机使用说明书》,主要介绍该产品的使用方法以及常见故障解决方案。
(共篇)
上一篇:
|
下一篇:
相关推荐
如何提高工作效率--番茄土豆法
阅读量:164
在家自制好喝的西瓜汁
阅读量:75
刮板机断链解决方案
阅读量:50
如何利用微距拍摄私房摄影?
阅读量:107
什么比能力更重要?(二)
阅读量:154
猜你喜欢
怎么切换显卡
京杭大运河简介
怎么减肥肚子和腿
高考成绩怎么查询
有氧运动减肥
云南旅游景点攻略自由行
yy怎么加好友
合同印花税怎么算
滨州医学院怎么样
手机怎么连接电脑上网
猜你喜欢
蜈支洲岛攻略
济南职业学院怎么样
巅峰战舰攻略
红烧安康鱼
最近快递怎么这么慢
万茜个人资料简介
离合器怎么踩
天堂门怎么做
购车分期付款怎么算
水彩笔怎么洗