自在经验网
首页
美食营养
游戏数码
知识问答
生活知识
返回
自在经验网
首页
美食营养
游戏数码
手工爱好
生活知识
健康养生
运动户外
职场理财
情感交际
母婴教育
时尚美容
知识问答
搜索
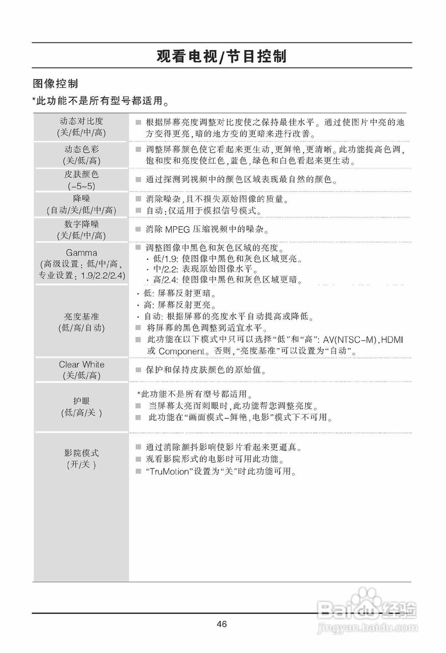
LG 42LD650-CC液晶彩电使用说明书:[5]
2026-02-19 08:11:43
(共篇)
上一篇:
|
下一篇:
相关推荐
LG 42LD650-CC液晶彩电使用说明书:[6]
阅读量:32
LG 42LD650-CC液晶彩电使用说明书:[3]
阅读量:51
LG 47LD650-CC液晶彩电使用说明书:[8]
阅读量:134
使用说明书封面怎么做
阅读量:76
使用说明书wf2651使用指南
阅读量:159
猜你喜欢
月球属于什么星系
fc是什么意思
群p是什么意思
metal是什么意思
男士夹克什么品牌好
什么是web2.0
杀鸡儆猴的意思
白痴是什么意思
spf是什么意思
穷兵黩武的意思
猜你喜欢
注销个体营业执照需要什么手续
什么是汗血宝马
生辰八字是什么意思
天净沙秋思的意思
采菊东篱下 悠然见南山的意思
flux是什么意思
冉冉的意思
spain是什么意思
海贼王什么果实最厉害
什么单机游戏可以联机