自在经验网
首页
美食营养
游戏数码
知识问答
生活家居
返回
自在经验网
首页
美食营养
游戏数码
手工爱好
生活家居
健康养生
运动户外
职场理财
情感交际
母婴教育
时尚美容
知识问答
搜索
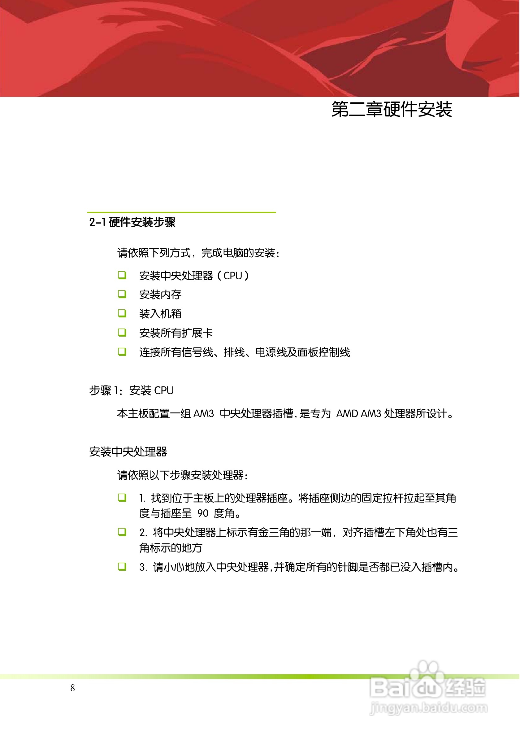
七彩虹C.A880T D3 V15主板说明书:[2]
2024-11-01 21:02:24
本篇为《七彩虹C.A880T D3 V15主板说明书》,主要介绍该产品的使用方法以及常见故障解决方案。
相关推荐
七彩虹C.A880T D3 V15主板说明书:[3]
七彩虹C.A880T D3 V15主板说明书:[6]
七彩虹主板怎么设置u盘启动
七彩虹C.A880T D3 V15主板说明书:[5]
七彩虹C.A880T D3 V15主板说明书:[1]
猜你喜欢
苹果手机怎么注册id
个人pos机怎么办理
itunes怎么用
茶宠怎么养
地狱门怎么做
word怎么设置背景
富光保温杯怎么样
视频格式怎么转换
肩膀疼是怎么回事
火锅蘸料怎么调
猜你喜欢
鱼头怎么做好吃
角质层薄怎么修复
浑身酸痛是怎么回事
肝炎怎么治疗
驾驶证过期了怎么换证
闺蜜用英语怎么说
舌头中间有裂纹是怎么回事
怎么用键盘关机
逆回购怎么操作
路由器怎么桥接