自在经验网
首页
美食营养
生活百科
知识问答
生活知识
返回
自在经验网
首页
美食营养
游戏数码
手工爱好
生活知识
生活百科
健康养生
运动户外
职场理财
情感交际
母婴教育
时尚美容
知识问答
更多知识
搜索
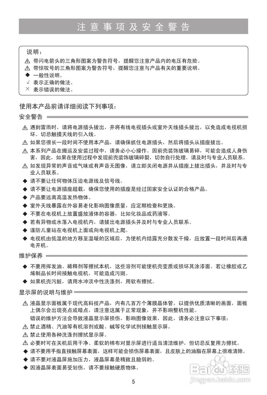
海信LED23K100液晶彩电使用说明书:[1]
2026-02-12 05:22:30
(共篇)
下一篇:
相关推荐
海信LED23K100液晶彩电使用说明书:[3]
阅读量:112
海信LED23K100液晶彩电使用说明书:[4]
阅读量:174
海信LED26K100液晶彩电使用说明书:[4]
阅读量:184
海信LED24K100液晶彩电使用说明书:[2]
阅读量:164
海信LED24K100液晶彩电使用说明书:[3]
阅读量:27
猜你喜欢
黑户怎么办
法语我爱你怎么写
皮肤过敏瘙痒怎么办
幼儿园简介范文
怎么去死皮
楼面地价怎么算
重生军嫂攻略
赛乐赛减肥药有效果吗
有什么办法可以减肥
毛衣链搭配
猜你喜欢
银川旅游景点攻略
减肥菜谱大全
欧普浴霸怎么样
卫衣搭配什么裤子
呼和浩特攻略
生理期减肥法
会声会影怎么加字幕
哥本哈根减肥
黑色洛城攻略
华山旅游攻略