自在经验网
首页
美食营养
生活百科
知识问答
生活知识
返回
自在经验网
首页
美食营养
游戏数码
手工爱好
生活知识
生活百科
健康养生
运动户外
职场理财
情感交际
母婴教育
时尚美容
知识问答
更多知识
搜索
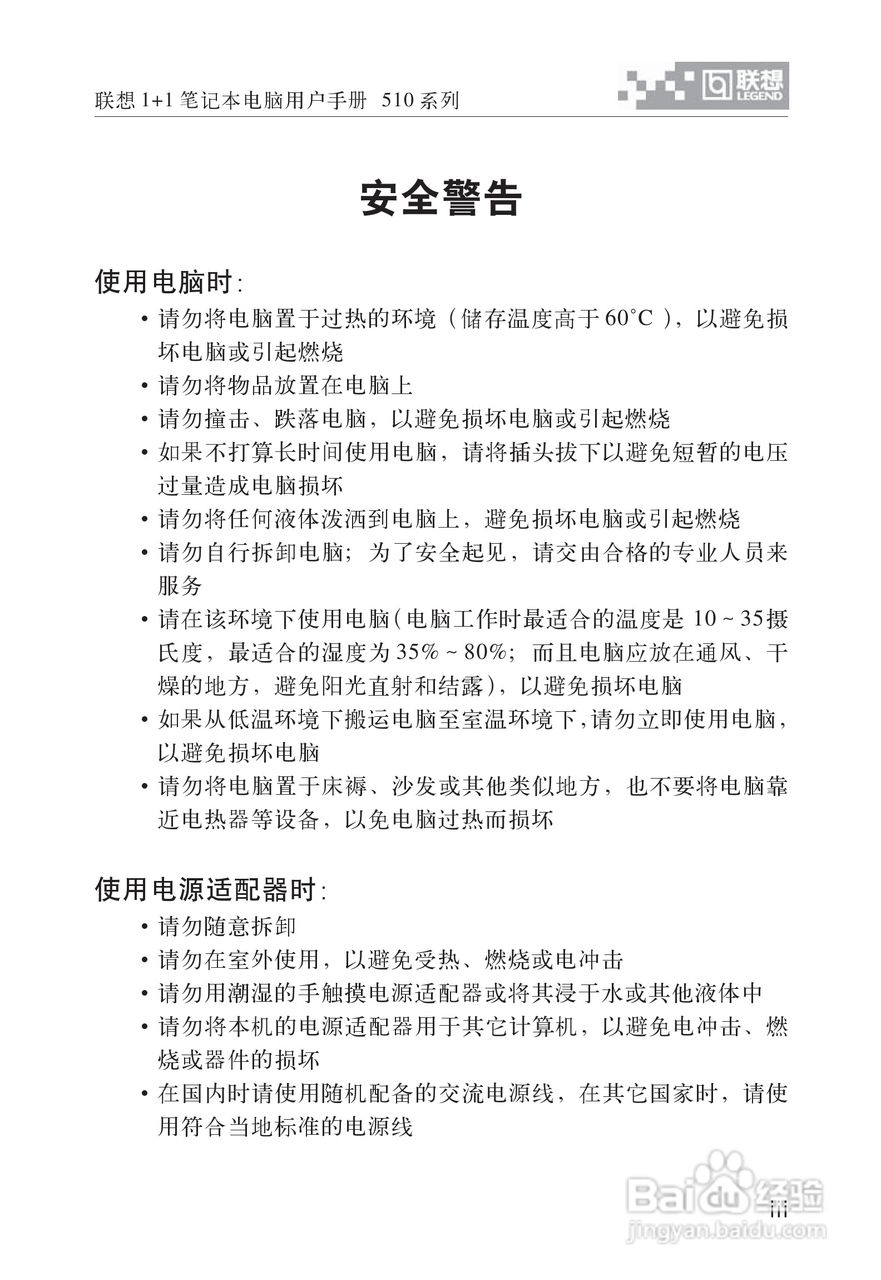
联想1+1笔记本电脑使用说明书:[1]
2026-02-15 18:17:12
本篇为《联想1+1笔记本电脑使用说明书》,主要介绍该产品的使用方法以及常见故障解决方案。
(共篇)
下一篇:
相关推荐
联想1+1笔记本电脑使用说明书:[2]
阅读量:84
联想R370笔记本电脑使用说明书:[1]
阅读量:190
笔记本电脑如何连接wifi
阅读量:189
笔记本电脑开不了机怎么处理
阅读量:81
笔记本电脑键盘锁住了怎么解锁
阅读量:21
猜你喜欢
刚怀孕有什么症状
头寸是什么意思
确权是什么意思
etc是什么
孕酮是什么
3c认证是什么
外汇是什么意思
旬是什么意思
95年属什么生肖
clothes是什么意思
猜你喜欢
喜欢和爱有什么区别
esp是什么意思
布草是什么
would是什么意思
梦见去世的亲人是什么意思
梦见鬼是什么意思
理智是什么意思
花瓶是什么意思
格列宁是什么药
留什么给你