自在经验网
首页
美食营养
生活百科
知识问答
生活知识
返回
自在经验网
首页
美食营养
游戏数码
手工爱好
生活知识
生活百科
健康养生
运动户外
职场理财
情感交际
母婴教育
时尚美容
知识问答
更多知识
搜索
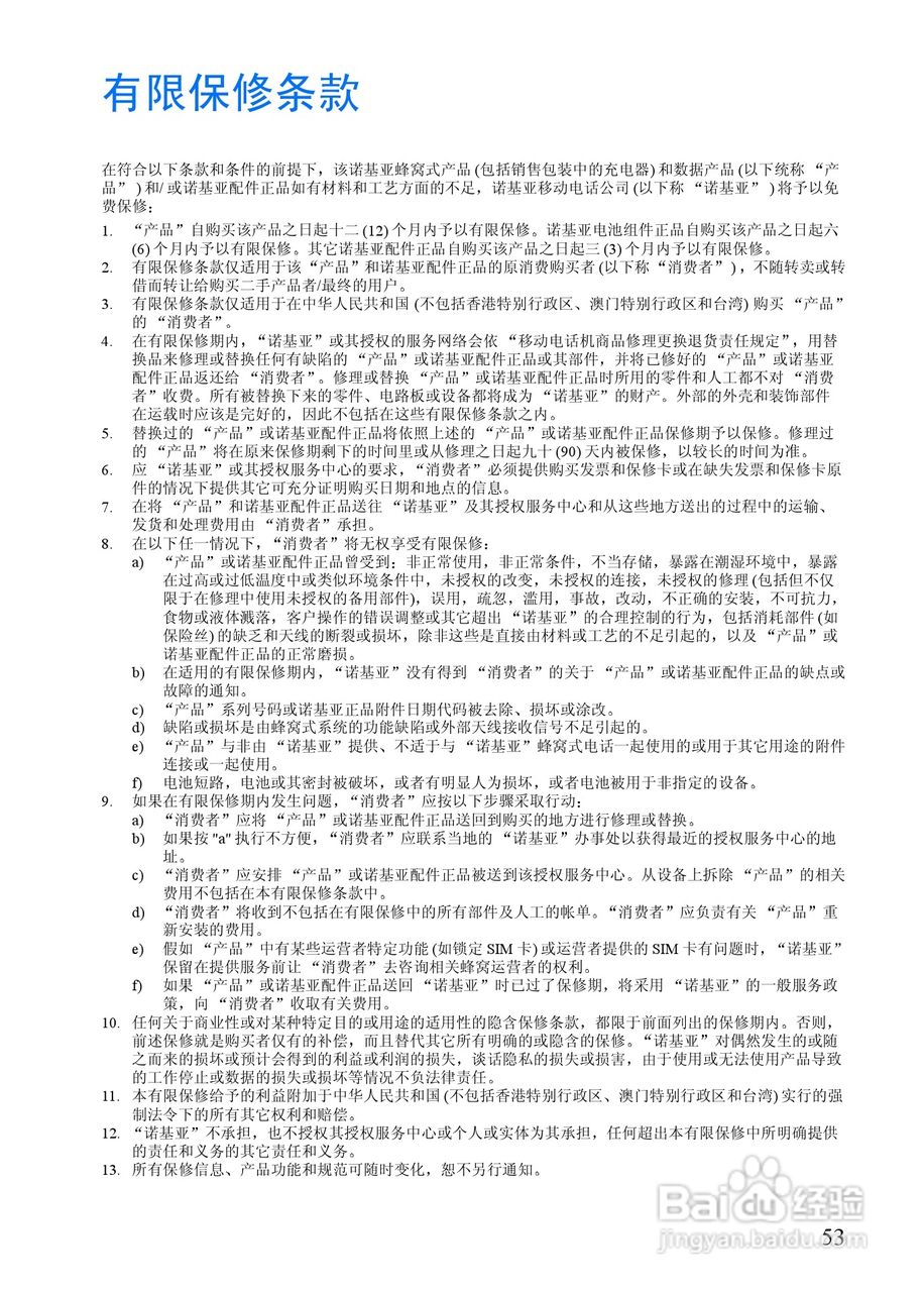
诺基亚3350手机使用说明书:[7]
2026-02-15 00:22:35
(共篇)
上一篇:
相关推荐
戴尔DELL Vostro 3350笔记本电脑使用说明书:[7]
阅读量:145
戴尔DELL Vostro 3350笔记本电脑使用说明书:[1]
阅读量:115
宝丽来 PDC 3350数码相机说明书:[7]
阅读量:151
戴尔DELL Vostro 3350笔记本电脑使用说明书:[10]
阅读量:179
诺基亚x7手机怎么样
阅读量:158
猜你喜欢
如何驾驶手动挡汽车
玉蝶怎么养
生活与命运
王者荣耀兰陵王怎么样
产后盆底肌怎么修复
班戟怎么念
胸罩大小怎么分
意淫是什么意思
abs是什么材质
如何安装linux
猜你喜欢
阿黛尔的生活 下载
头发如何种植
get是什么意思啊
天帝的悠闲生活
起亚k3油耗怎么样
热水瓶水垢怎么去除
如何计算怀孕时间
重生低调生活
如何清理电脑内存
如何应对面试