自在经验网
首页
美食营养
游戏数码
知识问答
生活知识
返回
自在经验网
首页
美食营养
游戏数码
手工爱好
生活知识
健康养生
运动户外
职场理财
情感交际
母婴教育
时尚美容
知识问答
搜索
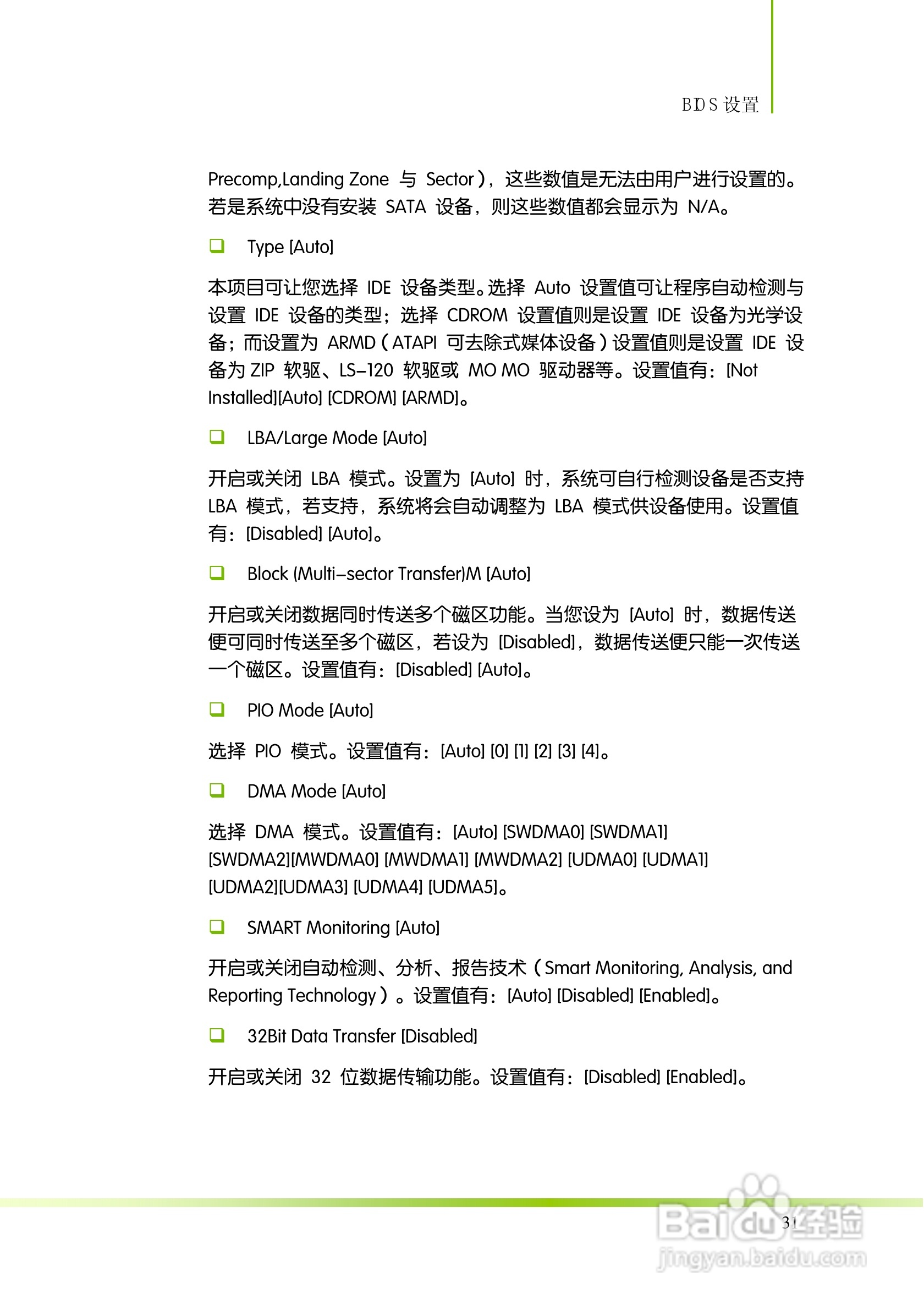
七彩虹ColorfulC.A780T D3 V16主板使用手册:[4]
2024-10-13 17:02:46
本篇为《七彩虹ColorfulC.A780T D3 V16主板使用手册》,主要介绍该产品的使用方法以及常见故障解决方案。
相关推荐
七彩虹ColorfulC.A780T D3 V16主板使用手册:[3]
七彩虹ColorfulC.A780T D3 V16主板使用手册:[2]
七彩虹ColorfulC.D55K D3 V20主板使用手册:[4]
七彩虹主板怎么设置u盘启动
七彩虹主板怎么在bios里恢复出厂设置
猜你喜欢
如何珍惜时间
明星是怎么减肥的
澳大利亚首都是哪里
qq格式怎么写
0514是哪里的区号
路由器 交换机
乳牙滞留怎么办
如何提高免疫力
北京长城旅游
朋友圈访客记录查询
猜你喜欢
紫砂壶如何开壶
如何快速减肚子
新鞋子磨脚怎么办
如何改路由器密码
如何坐飞机
两个路由器怎么桥接
cf怎么刷枪
农行动态口令卡怎么用
白带有血丝是怎么回事啊
0755是哪里的区号